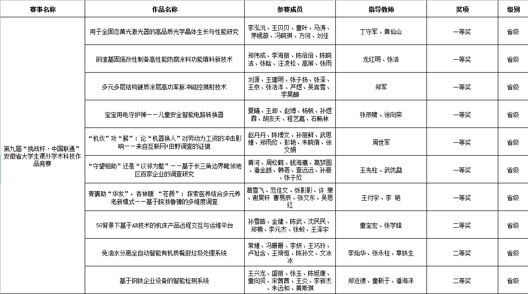
6月20日至21日,第九届“挑战杯”安徽省大学生课外学术科技作品竞赛颁奖仪式在安庆师范大学举行。我校以一等奖7项、二等奖3项,总分全省第二名的成绩荣获本届赛事“优胜杯”。


本次比赛由团省委、省教育厅、省人力资源和社会保障厅、省科学技术协会和省学生联合会主办。经过校级预赛、省级复赛,来自全省70所高校的285件作品入围终审决赛。颁奖仪式开始前,团省委书记杨正来到我校获奖作品展板前驻足观看,并与参赛选手进行了亲切交谈。


近年来,学校发挥“挑战杯”系列竞赛龙头作用,搭建青年学生创新创业平台,为学生创新意识普及和创业能力提升创造了有利条件。接下来,学校将进一步打磨国赛作品,从文本完善、作品报送、答辩技巧等方面进一步提升作品的参赛水平和综合竞争力。(撰稿:印路路 审核:王菁 张苒 杜飞)